各二级学院(部、中心)、机关各部门、直属单位:
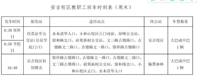
根据学校教学安排,2020年5月25日起安吉校区开始全面线下上课,教职工班车同步恢复正常运行(每周日下午16:00由西和食堂西门出发至安吉的应急班车5月24日开始正常运行,周一上午7:00由科创楼返回小和山),具体安排如下:

注:
1.因疫情防控需要,安排学生错时上课,上午第四节课推迟20分钟下课,原12:45出发的班车推迟到13:00发车。
2.学生未得到学校疫情防控工作领导小组审批同意,严禁乘坐教职工班车。
3.防疫要求:
全车消杀:早上到校区后进行消杀一次,晚上送完教职工停靠后进行消杀一次,并在每次教职工乘坐前做好通风换气;
车辆仅允许前门上车,车门边放置免洗消毒液,乘坐教职工全程戴口罩;
严格“三查”,请教职工上车前配合工作人员查验健康绿码、校园识别码、测体温。
4.停靠站点说明:
疫情期间,根据实际需要设置站点。返程时,在安全且不违反交通规则的前提下,可以请司机停车下客。
联系电话:13605718148/18658177935(车队陈顺斌)